Екологічний бік євроінтеграції: імітація реформ чи реальні зміни?

Стан довкілля в Україні викликає занепокоєння в громадян та експертів. Попри серйозні проблеми в суспільстві, пов’язані з економічною ситуацією, невирішеністю соціальних проблем, війною на Сході, екологічні проблеми, що вже набули серйозного масштабу, не можуть чекати.
У жодній державі ЄС політики, чиновники, громадяни не ставлять під сумнів важливість екологічних питань та потребу займатись ними вже сьогодні. Адже чисте довкілля - це наше майбутнє і майбутнє прийдешніх поколінь.
І це не лише квіти й пташки, а й здоров’я людей, інвестиції в зелену економіку, інновації та ресурсоощадливість. Витрати енергії в економіці – важливий фактор її успішності і, відповідно, добробуту громадян.
До чого тут Угода про асоціацію?
Серед євроскептиків у сфері довкілля побутує думка про те, що нам достатньо й свого законодавства, яке, на їхню думку, навіть краще за європейське. Потрібно, мовляв, лише його виконувати.
Тим не менше, такі аргументи власне й демонструють, чому наше екологічне законодавство не працює. Адже, за оцінкою правників, до 40% положень базового закону про охорону навколишнього природного середовища – "мертві" норми.
Причиною невиконання екологічного законодавства є система управління, що залишилась незмінною ще з радянських часів, зарегульованість окремих сфер охорони довкілля та природокористування, відсутність належного моніторингу стану довкілля, встановлення нереалістичних норм та стандартів, відсутність інтеграції питань довкілля в інші сфери.
Власне, Угода про асоціацію може стати тим потужним рушієм у сфері екологічної політики і права, що допоможе впровадити сучасні підходи, норми і правила в Україні та сприятиме покращенню стану довкілля та здоров’я громадян в Україні.
На сьогодні практично усе реформування екологічної сфері відбувається "під прапором" євроінтеграції та виконання Угоди про асоціацію.
Співпраця між Україною та ЄС у рамках Угоди відіграє визначальну роль для успіху реформи екологічного врядування, яка вимагає докорінних змін у підходах до планування політики, розробки та прийняття законодавства, трансформації природоохоронних інститутів та способу управління, адекватних ресурсів та підтвердження політичних зобов’язань, щоб зробити питання охорони довкілля та зміни клімату пріоритетними у порядку денному країни.
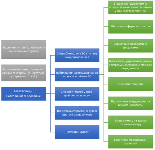
Підписавши та ратифікувавши Угоду про асоціацію між Україною та ЄС, Україна взяла на себе низку нових зобов’язань у сфері довкілля, зокрема щодо наближення українського екологічного законодавства до норм та стандартів ЄС, а саме імплементація 29 директив та регламентів у 8 тематичних сферах.
![]() |
І це додатково до вже існуючих міжнародних екологічних угод, стороною яких є Україна (а це понад 40), та Договору про заснування Енергетичного Співтовариства.
Як відображене довкілля в Угоді про асоціацію
Останніх два роки основна увага в процесі імплементації була зосереджена на впровадженні в Україні оцінки впливу на довкілля та стратегічної екологічної оцінки – важливих інструментів екологічної політики, які дають можливість оцінити можливу шкоду для довкілля та запобігти чи мінімізувати її.
Саме до цих реформ прикута увага не лише в Україні, а й на міжнародному рівні, зокрема через невиконання Україною своїх зобов’язань в рамках Конвенції про доступ до інформації, участь громадськості в процесі прийняття рішень та доступ до правосуддя з питань, що стосуються довкілля (Оргуської конвенції) та Конвенції про оцінку впливу на навколишнє середовище у транскордонному контексті (Конвенції Еспо), а також перед Енергетичним Співтовариством.
Після довгих обговорень, змін і доповнень, ветувань президентом, у травні цього року був прийнятий в цілому закон України про оцінку впливу на довкілля. Що, з політичної точки зору, однозначно можна вважати прогресом у просуванні проєвропейських реформ.
Тим не менше, попереду довга і складна дорога забезпечення правових, організаційних, координаційних, інституційних умов для практичного проведення оцінки впливу на довкілля.
Найбільш успішною можна вважати сферу управління водними ресурсами у зв’язку з прийняттям необхідних законодавчих змін щодо впровадження інтегрованих підходів в управління водними ресурсами за басейновим принципом.
З формальної точки зору багато термінів, впродовж яких мали бути імплементовані директиви та регламенти, вже пропущені, та й точкове прийняття законів чи внесення змін до вже існуючих не дає бажаних результатів.
Тому Мінприроди взяло зараз на озброєння інший підхід – спочатку стратегічний, рамковий документ, а вже потім необхідні закони та підзаконні акти у цій сфері. Як приклад можна навести сферу поводження з відходами, зміну клімату, морське середовище.
![]() |
Як відображене довкілля в Угоді про асоціацію |
Як треба?
Побутує думка, що достатньо переписати положення директив і прийняти їх як закони в Україні, і наше законодавство стане прогресивним та ефективним.
Це, зрозуміло, найпростіший шлях, проте він не працюватиме. Адже прийняте законодавство має відповідати вже діючій в країні правовій системі, узгоджуватись з іншими нормативно-правовими актами. При пошуку шляхів імплементації в першу чергу увагу слід звертати на необхідність досягнення цілей директиви, а вже потім – на запропоновані механізми.
Саме тому обраний профільним міністерством варіант імплементації – спочатку стратегія, а потім необхідні закони і підзаконні акти – є правильним.
Таким чином, імплементація Угоди відбуватиметься через національні реформи, а не навпаки. Внутрішній порядок денний є первинним джерелом реформ, проте їх впровадження здійснюється через призму імплементації Угоди.
Необхідно також передбачити ефективні механізми звітування щодо імплементації (реалізації на практиці) директив і регламентів. В Європейському Союзі цю функцію виконує Європейська комісія, чи, у випадку порушень – Суд ЄС. Україна ж не є членом ЄС і не може розраховувати на такі засоби впливу.
Основним відповідальним органом за імплементацію екологічної складової Угоди є Мінприроди, яке є головним виконавцем більшості планів імплементації директив та регламентів в екологічній сфері.
Проте необхідною також є ефективна взаємодія Мінприроди з іншими органами центральної влади, які зазначені як співвиконавці тої чи іншої директиви. Майданчиком для діалогу та співпраці різних органів влади має стати Урядовий офіс з питань європейської та євроатлантичної інтеграції.
На нього покладено ще один важливий обов’язок – надання висновку щодо відповідності проекту акту зобов’язанням України у сфері європейської інтеграції, у тому числі міжнародно-правовим, та праву Європейського Союзу. Тому Урядовий офіс повинен володіти достатньою експертизою з питань довкілля, щоб такі висновки не були лише формальністю, а справді забезпечували відповідність праву ЄС.
Зрештою, без правильних підходів до перенесення норм і стандартів ЄС у національне законодавство старі схеми та підходи будуть лише прикриті "європейським соусом".
Хто і що нам допоможе?
З приходом нового уряду навесні минулого року однозначно відбулось пожвавлення у появі екологічних питань в публічному просторі. Проте суттєвого прогресу у виконанні екологічної складової Угоди так і не спостерігається. Однозначно причина такої ситуації набагато глобальніша, аніж відсутність прийнятого того чи іншого екологічного закону. Це – непріоритетність питань довкілля в порядку денному уряду та парламенту.
Цю пріоритетність можна посилити через забезпечення особливого статусу довкілля в стратегічних документах. Наприклад, нещодавно прийнятий середньостроковий план дій Уряду до 2020 року не містить окремої цілі щодо охорони довкілля, незважаючи на її важливість та наскрізний характер. Немає належного висвітлення екологічних питань і в Стратегії сталого розвитку "Україна-2020".
Ще одним варіантом посилення виконання екологічних зобов’язань України можна розглядати й тиск з боку ЄС.
Екологічні зобов’язання тільки один раз були в пакеті вимог ЄС від України. Проте це було ще на етапі виконання Порядку денного Асоціації (вимога підготовки всеосяжної Стратегії екологічної політики у так званій Матриці Фюле), але з моменту підписання Угоди про асоціацію вимог щодо екологічних питань в жодних пакетах, як, наприклад, безвізовий, не було.
Не повинні залишатись байдужими і звичайні громадяни. Тиск з їхнього боку може відігравати неабияку роль. Адже саме їм потрібна екологічно чиста Україна – з чистими річками і озерами, невирубаним лісом, без сміття і забруднення повітря, з екологічно безпечними підприємствами на енергоощадними технологіями.
Автор: Наталія Андрусевич,
координатор Робочої групи 5 "Енергетика, транспорт, довкілля та зміна клімату" Української сторони Платформи громадянського суспільства Україна-ЄС, голова правління Ресурсно-аналітичного центру "Суспільство і довкілля"
Стаття підготовлена на основі доповіді "Охорона довкілля в Угоді про асоціацію між Україною та ЄС", підготовленої за підтримки проекту "Громадська синергія", що виконується Міжнародним фондом "Відродження" і фінансується ЄС. Авторський колектив доповіді – члени Робочої групи 5 "Енергетика, транспорт, довкілля та зміна клімату" УС ПГС Наталія Андрусевич, Ганна Вронська, Тетяна Годовська, Ганна Голубовська-Онісімова, Олег Перегон, Галина Проців, Анна Цвєткова.

